【微分享】柴油发电机设计招标14问 二维码
147
发表时间:2021-08-15 08:51来源:机电人脉/趣你的机电 Q1 哪些项目需要设置柴发机组? 根据规范柴发可作为备用或应急电源,只有负荷等级为一级负荷中特别重要负荷时,才要求必须设置应急电源。是否设置应急电源与市政供电电源的可靠程度有关,与甲方要求(特别酒店、商业等业态,如金融、证券类办公建筑要求)及政府要求(宁波余姚地区供电部门要求住宅需要设置柴发,部分地区消防部门要求超高层建筑消防负荷必须设置柴发)有关,需根据项目情况分析。 Q2 哪些位置可以设置柴发机房?可不可以做在屋面? Ø根据《建筑设计防火规范》GB50016 5.4.13条第2款强条的条文说明,机房的上下左右6个面(见下方图集示意)不得与人员密集场所(GB50016 5.5.12条说(4)“人员密集场所”,是指公众聚集场所,医院的门诊楼、病房楼,学校的教学楼、图书馆、食堂和集体宿舍,养老院,福利院,托儿所,幼儿园,公共图书馆的阅览室,公共展览馆、博物馆的展示厅,劳动密集型企业的生产加工车间和员工集体宿舍,旅游、宗教活动场所等,也包括会议厅等人员密集的场所。没有特别说明包含办公场所,商业营业厅、大堂,作为设计及图审人员姑且认为都是在“等”字范围吧)贴邻,很多图审要求柴发设置于地上建筑物正投影以外,需与建筑确认。 Ø可以,但需综合考虑噪声、震动、油路、6面不贴人密场所(比较难以实现)等问题,对于新建项目,放置屋面比地下室无较大优势,所以不推荐。《建筑设计防火规范》GB50016明确"宜布置在首层或地下一二层”。
Q3 柴发机组的容量选择 按照一级负荷中特别重要负荷+业主自选重要负荷与消防负荷较大者选定。具体可参见
Q4 柴发机组的构成 发动机、发电机(无刷、自励永磁励磁)、冷却系统、充电、控制系统安装在同一机架上的成套设备。通过发动机内部燃烧柴油将化学能转换成机械能,然后进一步通过发动机驱动发电机将机械能转换成电能。(500kVA以下机载断路器配电柜,也有组装厂可以做2000kVA机载,根据建设方要求。) ▽典型柴发机组构成
Q5 冷却系统 ▽远置式散热器冷却系统
▽闭式内循环水冷带散热风扇
Q6 储油系统 燃油为0#轻柴油,其总储存量推荐按照8h选。 关于室外油罐:有条件时,应设置室外埋地储油罐,油罐位置除满足规范要求的防火间距外(【微探讨】民用建筑中室外埋地储油罐距外墙要多远?),还需满足当地消防部门要求;无条件时,应设置输油管和加油口,以连接油罐车。 关于室内油箱间:大容量不带基底油箱的柴发(500kVA以上),若不设室内油箱作为缓冲,室外油罐管路直接对接柴发的话,可能油泵之间不能匹配工作,影响柴发运行供油,此种情况宜设室内油箱间。对于自带基底油箱的柴发(500kVA以下),将标准的自带基底油箱做大一些,室外埋地油灌可通过自动补油系统将油直接打入基底油箱。基底油箱做大有缓冲作用,但不宜过大,一是不美观,二是存在安全隐患。日用油箱不应大于1m³,需配置无缝钢管透气管接至室外,高度大于4m(参照加油站油罐通气管设置,但是操作过程中发现厂家对此条没有特别坚持,沿地下一层顶板伸出地面高度2.5m也接受了 关于储油量:按照柴发和锅炉储油量两者取大,室外储油罐总容量不大于15m³(大约可供1000kVA的柴发65h,2000kVA的柴发41h)。酒管公司一般要求按照24~72h用油量储存,可与酒管公司商讨按照8h用量;国内规范二级医院宜大于12h,三级宜大于24h,这次招标的就是原本医院管理公司要求200h储油的项目,最终协商按218L/h耗油量,持续15h计,并考虑10%余量,设计7.5m³储油罐。之前一个项目也遇到储油量要求很大的项目,处理办法是与附近加油站签订协议,如遇到中断供电过久,要求其在规定时间内紧急调油。 Q7 排烟系统 排烟应满足环评要求,排烟管道引至屋顶室外高空排放或经过处理排放(之前一个300m超高层项目经沟通采取室外3m低空排放,裙房屋面排放等,依据环评单位要求,可让前期部门公关)。非增压和废气涡轮增加柴油机应装设消音器。管道采用带保温的预制双层不锈钢烟囱(土建管井加内衬不锈钢烟囱)。
Q8 减振消声隔声措施 一般采用弹簧减震器,机组底座的一级减振效率为60%~80%,一二级组合减振效率大于95%,满足一般用户的减振要求。根据《声环境质量标准 GB3096-2008》确定噪声限值,选取测试点。墙面采用吸音棉,顶面采用吸音天花,排烟排风进风设置消声器。(无遮挡的环境下,不做消声的噪声一般1m范围内约108~112dB,7m范围内约90~107dB) Q9 机房设计 1.机组通风:风冷机组进风口面积可根据国标图集选择,水冷可按照额定功率20m³/kWh计算。建议厂家配套。 ▽15D202-2P25
2.机组排风:排风口面积不小于进风的0.8倍估算(扣除燃烧空气量)。建议厂家配套。 3. 4.事故通风:储油间设计事故通风。 Q10 常见柴发参考尺寸及机房层高要求
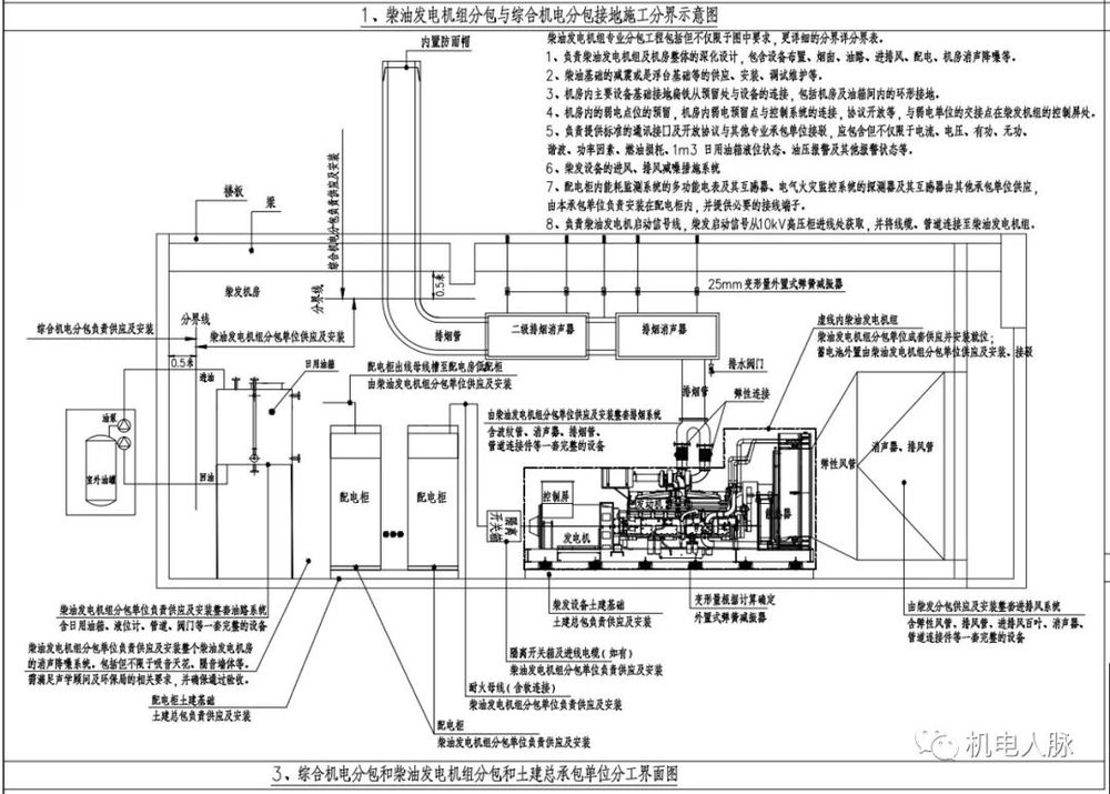
Q11 额定功率、备用功率 指运行的12h内,有1个小时可以按照备用功率运行,其余时间按照额定功率运行。类似变压器超载及过负荷运行。 Q12 柴发界面推荐
Q13 两路市电中断,那么柴发自身如何通电启动? 成套设备自带直流电启动系统,包括电池组,启动信号线及信号的获取等,
在主电源故障时,在指定的低压配电屏内由于自动切换系统之“正常”断路器前带0至5 秒 (可调)延时的电压继电器动作发出信号激励发动机之启动系统,该系统由具有足够的安培1小时容量和放电率的24V密封铅酸电池组。机房配电箱预留配电充电回路即可。 Q14 2000KVA的柴发能不能选,传说价格相比1675KVA有较大幅度增加? 根据厂家说法,大容量的柴发需匹配较大发动机,技术难度交一般容量大,所以价格也不是按正比增加,可能是级数关系,的确不推荐单台用2000KVA级别的柴发,可两台1000KVA并机,并机技术成熟,且如灵活性更高。近几年随着技术成熟,价格没有辣么大的差距,如考虑机房面积有限等原因可选择2000KVA及更大机型。 声明:更多文章请关注机电人脉公众号,每日更新,超多干货。http://www.mep-link.com.cn/h-nd-72.html
2024-01-31
2024-04-16
2024-04-16
2024-04-08
2024-03-14
2024-03-14
2024-03-14
2024-03-06
2024-03-06
2024-03-06
2024-03-06
2024-03-06
2024-03-06
2024-02-29
2024-02-28
2024-02-26
2024-02-26
2024-02-26
2024-02-26
2024-02-26
|