【微分享】深圳市公共建筑信息通信基础设施建设指引

 二维码 603
发表时间:2024-02-29 15:43

图片

【重磅推出】“散装顾问”服务

文末下载

本指引适用于深圳市行政区域(含福田区、罗湖区、南山区、盐田区、宝安区、龙华区、龙岗区、光明区、坪山区以及大鹏新区和深汕合作区)新建公共建筑项目用地红线内配套建设的信息通信基础设施设计、施工及验收。改(扩)建公共建筑的信息通信基础设施参照执行。

图片

4.2.6 同步建设

手机已成为现代化城市生产和丰富市民娱乐生活的重要且不可缺少的综合载体,其移动、便捷地应用特征,急需要将其对应的宏基站、室内覆盖系统等信息通信基础设施广泛地纳入城市公共建筑,并应与主体建筑同步设计、同步建设、同步使用,其他为公共建筑本身服务的光缆等基础设施,也应与主体建筑同步建设,纳入项目概预算;在公共建筑内预留为城区服务的信息通信机房、数据机房等基础设施,应预留建筑面积、缆线敷设通道和电源、接地等配套基础设施,满足国际大城市在中心城区建设低时延、网格状的高质量信息通信基础设施的需求。

4.3 公共建筑分类

4.3.1根据《深圳市建筑设计规则》,公共建筑宜包含办公建筑(政府办公、企事业办公等),商业建筑(商场、酒店、餐饮等),金融建筑(银行、证券交易所、保险公司等),教育建筑(幼儿园、中小学校、高等教育等),医疗卫生建筑(综合医院、专科医院、疗养院等),体育建筑(体育场、体育馆等),文化娱乐建筑(文化宫、少年宫、图书馆等),交通建筑(航站楼、铁路客运站、公共交通枢纽、地铁站等),市政建筑(电信局、消防站、变电站、给水厂等),司法建筑(检察院、法院、公安局、派出所等),广播电视建筑等。

4.3.2公共建筑建设规模参考《工程设计资质标准》和深圳市建设实际情况,宜划分为大型建筑指超过2万㎡的单体建筑,超大型建筑宜包括建筑面积大于4万㎡的单体建筑、高度超过150 m的单体建筑、长度超过100 m的单体建筑,用地面积大于10的公共建筑、总建筑面积大于50m²的综合建筑项目。

4.4 信息通信基础设施分类

信息通信基础设施宜包括公众移动通信(含宏基站、微站、室内覆盖系统)、多功能智能杆、数据机房(建筑级、城区级)、信息通信机房(建筑级、城区级)和通信接入管道及通道五个分项,分项之间相互关联,形成新型信息通信基础设施系统,支撑智能建筑和信息通信网络持续发展。

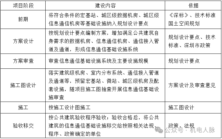
4.5 规划建设内容

在公共建筑项目建设过程中,应根据公共建筑项目建设流程及阶段,按照表4.5信息通信基础设施建设内容纳入设计方案和施工图设计,并应随公共建筑的主体工程同步建设。

表4.5 信息通信基础设施建设内容

图片

注:1.当公共建筑项目的报建流程、阶段发生变化时,信息通信基础设施按对应阶段及深度要求相应修改完善;2.设计图纸格式满足最常用制图工具需求;3.大型及以上公共建筑项目的带*建设内容,通信运营商宜参与信息通信基础设施复核。

4.6 技术路径

信息通信基础设施按照用户和业务预测、总结设置规律、依据上层次规划或公共建筑类别及规模确定信息通信基础设施布局以及空间和通道需求、确定配套设施、开展设计和施工的技术路径开展建设。

4.7 规划建设要求

4.7.1自公共建筑项目立项开始,在不同阶段宜将信息通信基础设施逐步深入地纳入公共建筑建设过程中,按照信息通信基础设施分类及技术要求,同步开展设计和对应的设计审查,信息通信基础设施建设费用纳入工程建设概预算,随主体工程同步建设,并应办理工程建设验收和移交手续。

4.7.2在立项、可行性研究报告等项目前期阶段,建设单位宜确定本项目采用的信息通信基础设施类别;咨询单位应编制信息通信基础设施专篇,根据公共建筑性质、规模和工程大小,确定本项目拟采用的信息通信基础设施类别及分项,建立各分项系统。

4.7.3在方案、施工图设计阶段,设计单位应根据分类基础设施及技术路径,结合现行政策、规划、技术标准等,确定信息通信基础设施布局,明确各分项基础设施的配套设施,将基础设施纳入方案设计、施工图设计,达到对应深度要求;同时编制投资概预算,纳入项目工程总造价中。

4.7.4在行政许可及审查阶段,除建设或复核建筑级信息通信基础设施外,尚宜同步推进城区级信息通信基础设施建设,同时在方案设计阶段,对信息通信基础设施宜开展符合性技术审查;政府相关主管部门或主管单位宜按照职责分工对信息通信基础设施的相关内容进行审查。

4.7.5在施工阶段,建设单位应将信息通信基础设施与主体工程一起纳入项目建设管理;施工单位应根据施工图纸和施工要求开展建设,并应按工程建设和法律法规的要求开展验收、移交。

4.8 分项建设要求

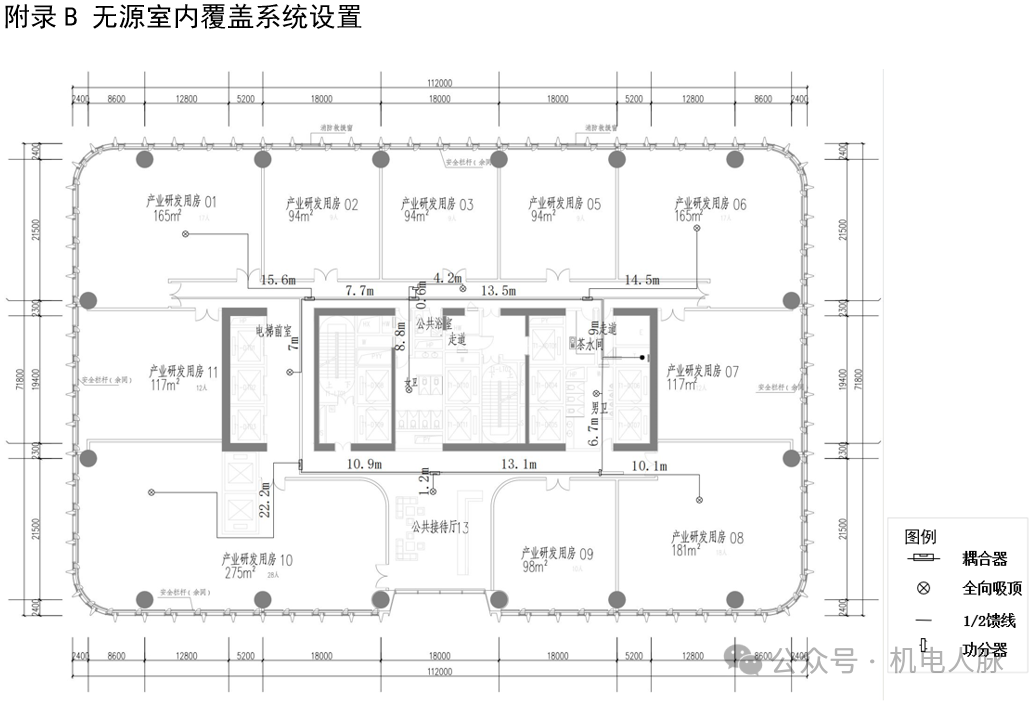
4.8.1信息通信基础设施由主体基础设施和配套设施组成。用地红线内为公共建筑本身服务的室内覆盖系统、光纤到房间及相关基础设施,宜由开发商和通信运营商按国家政策、法规和基础设施要求建设,收敛后集中在通信设备间内,通信运营商对外缆线集中在通信设备间内跳线;有线电视网络宜按《有线电视网络工程设计标准》GB/T 50200建设,并应与其他网络保持物理隔离。室内覆盖系统和光纤到房间建设示意参见图4.8

图片

图4.8 室内覆盖系统和光纤到房间建设示意

4.8.2公共建筑用地红线内的对外连接管道应与市政通信管道及人孔井连通,并由公共建筑的建设单位负责建设和投资。

4.8.3在公共建筑内为城区服务的宏基站、城区级数据机房、城区级信息通信机房等基础设施,建设单位负责预留基础设施所需的建筑面积或宏基站天线位置,以及配套设施(含配电箱及电缆、接地装置、线槽、对外连接管道、室外空调机位置及排水管道、室外应急电源接口等);机房内布置设备以及配套通信缆线,由设备的责任主体负责建设和投资。

4.8.4通信运营商及铁塔公司宜提供公共建筑项目周边宏基站位置,并宜提供大型及超大型公共建筑项目宏基站天线、室内覆盖系统及天线、信息通信机房、对外连接管道及配套设施等技术支持。

4.8.5公共建筑通过土建一次施工、二次装修两个阶段建设时,建设单位在一次施工阶段可将信息通信系统设施预留在弱电竖井内,并应预留至各层平面的槽盒及出线孔洞(涉及承重墙时,承重墙预留孔洞)。

4.9 管理主体

4.9.1服务公共建筑本身的信息通信基础设施,其设备及配套设施的管理主体是建设单位或按照相关程序、政策确定的单位。

4.9.2服务公共建筑周边城区的信息通信机房、有线电视机房的管理主体是市级政府主管部门;服务公共建筑周边城区的数据机房的管理主体是市(区)级政府主管部门;对应配套设施的管理主体,是建设单位或按照相关程序、政策确定的单位。

4.9.3公共建筑内部二次装修时,按照管理及责任主体的要求,延展信息通信基础设施的终端及系统建设。

图片

图片

图片

图片

图片

图片

图片

图片

图片

图片

图片

图片

图片

7 多功能智能杆

7.1 一般要求

7.1.1 公共建筑项目布置多功能智能杆宜以智慧交通、智慧安防、通信、智慧市政等为主要功能确定杆址及基础设施,按宜合尽合的原则统筹公共广播、照明、充电设施等挂载功能,并应符合下列要求:

1 开展多功能智能杆方案设计时,宜结合公共建筑项目的用地面积、功能、建筑平面设计,建立以主要功能需求为导向,开展同步挂载及预留挂载分析,综合确定杆址位置及挂载的主要功能,并应确定通信、电力管线等基础设施要求;

2 开展多功能智能杆施工图设计时,宜确定杆体同步挂载功能及近远期预留设备,并宜结合公共建筑红线内照明等设计,确定杆址、杆高、杆型及基础设施的设计。

7.1.2 城市道路上多功能智能杆的供电电源及电缆通道、通信光缆及通信管道等基础设施设计应符合现行国家标准《城市工程管线综合规划规范》GB 50289的有关规定。

7.2 杆体布置

7.2.1 在公共建筑项目红线内设计多功能智能杆时,宜结合用线红线内含城市道路的情况,按市政型和小区型开展多功能智能杆设计;主要功能设备宜优先附设在建筑物上;挂载在多功能智能杆上主要功能设备宜结合公共建筑功能及特色场景确定具体位置,并应与附近10m范围内照明等杆体整合。

7.2.2 市政型多功能智能杆布置在民用建筑项目用地红线内城市道路上,宜根据道路功能、路口及其渠化、交通标示标线、树池等基本条件,按照智慧交通、智慧安防、通信、智慧市政四大主要功能需求,确定杆体位置,并应符合下列规定:

1 应先以对位置要求严格主要功能的位置为基础,整合确定路口多功能智能杆的位置,并应作为挂载功能间距要求的基准点,结合道路两侧地块出入口,确定路段多功能智能杆的位置;

2 宜以道路路口、地块出入口处多功能智能杆位置为基础,整合周边5米范围内照明、应急广播、交通标识标牌、气象及环境监测等杆体或设备,确定杆体同步挂载设备和预留挂载设施;除照明灯具外,单根多功能智能杆应避免同时布置交通信号灯及其他主动发光设备;

3 宜根据多功能智能杆挂载设备,将市政型多功能智能杆进一步分为A型杆(仅挂载照明和无源设施的杆体)、B型杆(挂载主要功能设备且横臂小于2.5米的杆体)、C型杆(挂载主要功能设备且横臂不小于2.5米的杆体)三种,并宜根据三种杆型及挂载设备设计通信、电力缆线和配套管道;

4 市政型多功能智能杆杆高8m~15m,挂载设备产生的数据传输应符合当地城区智慧城市的管理要求,其他建设要求尚宜满足《多功能智能杆系统设计与工程建设规范》(DB4403/T 30-2019)的有关规定。

7.2.3 小区型多功能智能杆布置在民用建筑项目用地红线内室外的非城市道路区域,宜结合建筑总平面布置、人行和车行主出入口等条件,按照智能安防、通信等主要功能确定杆体位置,并宜符合下列规定:

1 小区型多功能智能杆可挂载视频监控、微基站、信息交互、环境监测等设备,管线及基础设施宜满足使用需求。智能安防、通信等主要功能设备宜优先布置在建筑物上;挂载在多功能智能杆时宜结合建筑功能及特色场景确定,具体位置宜按表7.2.3设置;

2 宜以主要功能确定多功能智能杆位置为基准,整合杆体周围10m范围内照明、公共广播等可能设施挂载需求;

3 小区型多功能智能杆杆高4m~8m,挂载设备产生的数据传输应与智能建筑及强弱电系统设计保持一致。

表7.2.3 公共建筑配套多功能智能杆挂载设备的设置要求图片

7.3 杆体及配套设施

7.3.1 多功能智能杆杆体及基础宜根据同步挂载设备和预留挂载设备的荷载和电力、通信需求,预留孔洞以及通信、电力缆线分开敷设通道。

7.3.2 多功能智能杆杆体应预留视频监控和移动通信基站等挂载设备的光纤传输通道,市政型多功能智能杆通过光缆收敛至综合机箱,数据传入城市管理平台;小区型多功能智能杆光纤满足专线接入和视频接入需求,视频信号接入公共建筑视频管理平台,配套设计2孔通信管道。

7.3.3 多功能智能杆电力负荷宜按三级负荷设置,特殊需求时可提高负荷等级;配电系统应具有短路保护和过负荷保护,并应符合现行国家标准《低压配电设计规范》GB 50054的有关规定。智能设备供电设计宜符合下列规定:

1 采用交流供电时,智能设备与照明设备的电源线路宜分路敷设、独立计量;智慧设备线路应提供一天24h交流供电,线路容量宜按中远期总需求确定;

2 计算功率宜根据多功能智能杆上挂载设备核定,设置充电桩时宜单独设置供电系统,除充电桩外的其他设备按挂载设备整体设计时宜按(0.5~2.5)kW/杆计算,单个挂载设备的用电需求宜按本指引附录E的规定执行;

3 宜根据挂载设备负荷和供电方式,设计1孔或2孔电力管道;可与照明线路共路由通道和共备用管道。

7.3.4 多功能智能杆宜配套设置检查井,检查井的位置宜符合下列规定:

1 多功能智能杆、设备箱、电源箱旁宜设置检查井;2 连接管道两端、箱体基础及管道末端宜设置检查井;3 检查井纵向间距宜结合多功能智能杆间距布置,检查井间距不宜大于40m;当多功能智能杆配套通信管道与市政通信管道合设时,市政通信管道的人孔井间距不宜大于70m。

7.3.5 设计市政型多功能智能杆时,宜同步设计综合机箱及电源、接入管道等配套基础设施,并宜符合下列规定:

1 综合机箱宜根据电力和通信的功能要求、多功能智能杆数量及布置方式确定,多功能智能杆数量少于6根时,可与周边多功能智能杆共设综合机箱;

2 综合机箱宜布置在道路路口等公共空间内,综合机箱覆盖距离不宜大于800m。

7.3.6 多功能智能杆的杆体及构件、设备外壳、配电及控制箱等外露可导电部分应进行保护接地,单根多功能智能杆接地装置的工频接地电阻不宜大于10Ω。  8 数据机房

8.1 一般要求

8.1.1 公共建筑宜开展智能建筑设计,统筹推动数据机房和综合布线设计;设计应根据建筑功能和需求建设光纤到大楼、光纤到楼层、光纤到房间,结合土建装修情况和业务需求尽可能将光纤延伸至用户。

8.1.2 公共建筑内数据机房可按照功能和需求分为满足建筑自身需求的建筑级数据机房和满足城区需求的城区级数据机房;建筑级数据机房应按公共建筑项目设置,城区级数据机房应根据公共建筑功能和规模有选择设置,并应满足城市生命线工程、数据机房防灾等安全保障要求。

8.1.3 符合下列条件之一时,应将城区级数据机房纳入公共建筑设计,录入城市基础设施管理平台,并应预留或控制数据机房面积,同步预留对应的供电、接地、接入管道等配套设施:

1 已批规划确定的数据机房;

2 已被规划主管部门纳入规划设计要点的数据机房;

3 已被信息通信主管部门书面确定建设的数据机房;

4 满足本指引设置条件的数据机房。

8.1.4 公共建筑项目内满足设置条件的数据机房应与主体工程同步设计、同步施工、同步验收。

8.2 智能建筑及综合布线

8.2.1 公共建筑内楼宇智能控制网、政企事业单位的办公网及数据接入等计算机网络业务,应通过综合布线或光纤专线线路连接,并宜与城域网连通。

8.2.2 公共建筑设计综合布线时,宜按项目集中设置对外的光纤配线架,并宜满足《综合布线系统工程设计规范》(GB50311)《公共建筑光纤宽带接入工程技术标准》(GB51433)技术要求。

8.2.3公共建筑内有安全性要求较高的单位敷设光缆时,其光缆直接穿过配线间,不宜在配线间落地跳接。

8.3 建筑级数据机房

8.3.1 开展公共建筑内智能建筑设计时,宜结合建筑功能和规模集中设置建筑级数据机房,除满足智能建筑需求外,还应预留2个及以上机柜,满足智能建筑与智慧城市联网需求。

8.3.2 开展智能公共建筑数据机房设计时,宜符合下列规定:

1 社区对外服务窗口单位、党群服务中心、社区警务室等,宜设置1个使用面积不少于15m²或4个机柜的数据机房;街道对外服务窗口单位等宜设置使用面积不小于20m²或布置6个机柜的数据机房;区政府对外服务窗口单位等宜设置使用面积不小于30m²或布置10个机柜的数据机房;

2 区级及以上的医院和图书馆、口岸、火车站、机场等对数据存储和处理需求较大的公共建筑,宜同步设置1个面积不小于60㎡的数据机房;

3 独占地的交通监控中心、公安局及派出所、广播电视中心等公共建筑,应同步设置1个面积不小于90㎡的数据机房。

8.3.3 建筑级数据机房布置宜结合主体建筑在城市防洪排涝的区域位置,宜设在建筑物首层及楼上层,并应符合下列规定:

1 主体建筑处于城市高风险易涝区时,建筑级数据机房应布置在楼上层;

2 主体建筑位于城市中、低风险易涝区,达到一般通信建筑在当地防洪、排涝的设防标准时,建筑级数据机房可设在有多层地下室的负一层。

8.3.4 智能园区宜集中设置1个面积不小于90㎡的数据机房。

8.4 城区级数据机房

8.4.1 公共建筑除建设满足智能建筑自身需求的数据机房外,满足设置条件时尚应预留城区级数据机房。

8.4.2 单个社区管理范围内应至少设置1个不少于30m²城区级数据机房,宜定为C级数据机房;新建社区、居委会、村委等公共建筑,宜同址设置1个城区级数据机房。

8.4.3 大鹏新区、深汕合作区范围内单个街道应至少设置1个不少于90m²城区级数据机房,其他区级政府辖区范围内单个街道应设置2或3个180m²城区级数据机房,宜定为B级数据机房,并宜符合下列规定:

1 街道范围内新建中型及以上的街道级办公楼、图书馆、文化体育馆等政府投资建设的公共建筑,宜同步设计1个数据机房;

2 街道范围内单独占地的新建给水厂、消防站、汽车站等交通市政公共建筑,宜同步设计1个数据机房;

3 数据机房不足的街道,宜通过规划整体布局辖区内数据机房。

8.4.4 单个市辖行政区宜通过规划布置满足本区需求的2个或3个不少于300m²城区数据机房,宜定为A级数据机房;数据机房宜布局合理,符合下列条件时宜布置1个数据机房:

1 新建区级办公楼以及区级图书馆、文化体育馆等政府投资建设公共建筑;

2 规划确定的区政府使用的数据机房。

8.4.5 计容面积大于30万m²的文化、体育、会展、交通枢纽等超大型公共建筑项目,宜利用公共建筑的一级供电负荷同步预留1个300m²~350m²A级城区数据机房,满足城市对低时延、网格状等高价值数据机房的组网需求。

8.4.6 城区级数据机房布置宜结合主体建筑在城市防洪排涝的区域位置,宜设在建筑物首层(有双首层时按上首层设置)及楼上层,并应符合下列规定:

1 主体建筑处于城市高风险易涝区时,城区级数据机房应布置在楼上层;

2 主体建筑位于城市低风险、中风险易涝区,达到《通信建筑工程设计规范》YD 5003中一般通信建筑在当地城区防洪、排涝的设防标准时,并经过机房防洪排涝的专题论证可行后,B级城区级数据机房可设置在具有多层地下室的地下负一层。

8.4.7 不少于90m²城区级数据机房应靠近两条及以上道路的市政通信管道,其他数据机房应靠近一条市政通信管道,应分别与市政通信管道连通;设置具体位置时应符合现行国家标准《数据机房设计规范》GB 50174的有关规定,并应符合下列规定:

1 机房宜采用矩形平面布局,长宽比不宜大于4:3;当机房由单个房间或多个房间组成时,每个房间的最小净宽不应小于3m;

2 当设置在地下的机房顶部位于室外地面或绿化土层下方时,应避免顶部滞水,并应采取避免积水、渗漏的措施。

8.5 配套设施

8.5.1 数据机房的净空、荷载及配套设施等宜符合现行国家标准《数据机房设计规范》GB 50174的有关规定。

8.5.2 不少于90m²城区级数据机房宜支持微模块建设模式,交流电源负荷应不低于所属建筑物中最高等级的用电负荷,且不宜低于二级负荷供电要求;宜在土建条件上预留室外空调机位与室内机排水设施,并应在土建条件上预留移动式柴油发电机外接接口以及留有应急发电车的停车位置。

8.5.3 少于90m²城区级数据机房的信息设备功耗可按(1.2~2.3)kW/㎡估算,不少于90m²城区级数据机房按(1.7~3.0)kW/㎡估算,并宜利用绿色能源和采取节能措施。

图片

图片

图片

图片

图片

图片

图片

图片

图片

图片

图片

图片

图片

图片

图片

图片

图片

图片

图片

图片

图片

图片

图片

图片


深圳市公共建筑信息通信基础设施建设指引 下载请点击

http://app.mep-link.com.cn/EngineeringDataInfo.aspx?id=3280


版权声明:本文整理自网络,侵权请联系删除。

图片


地产机电     精准人     工程思维     共生共赢
服务热线:138-1825-2429(小麦同学)

地址:上海市·普陀区·西康路1018号10楼
脉思维服务号
机电人脉公众号
电子邮箱:gxgwpt@126.com

微信公众号:机电人脉(ID:mep-link)